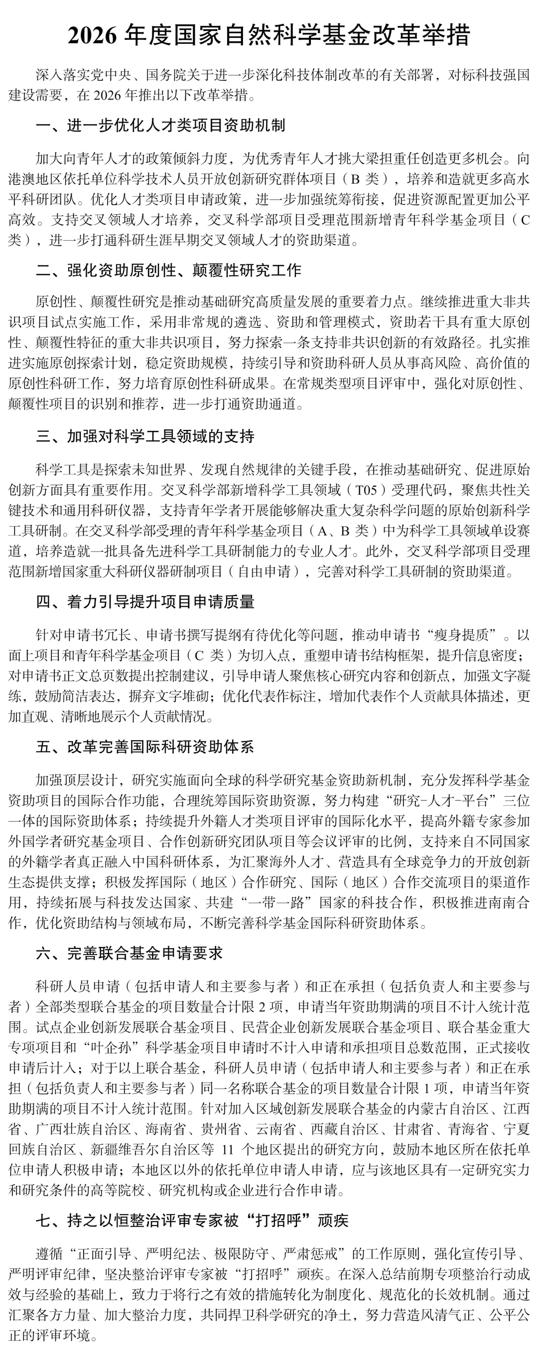
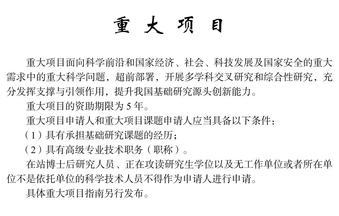
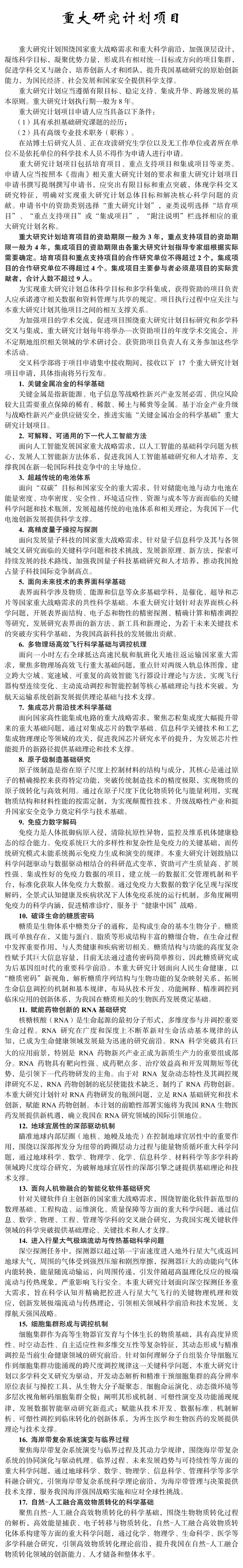
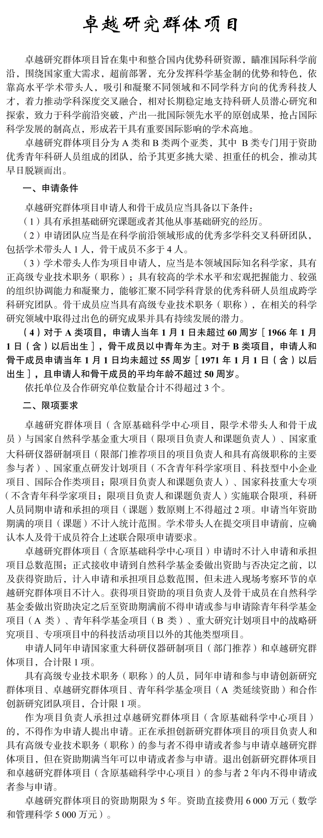
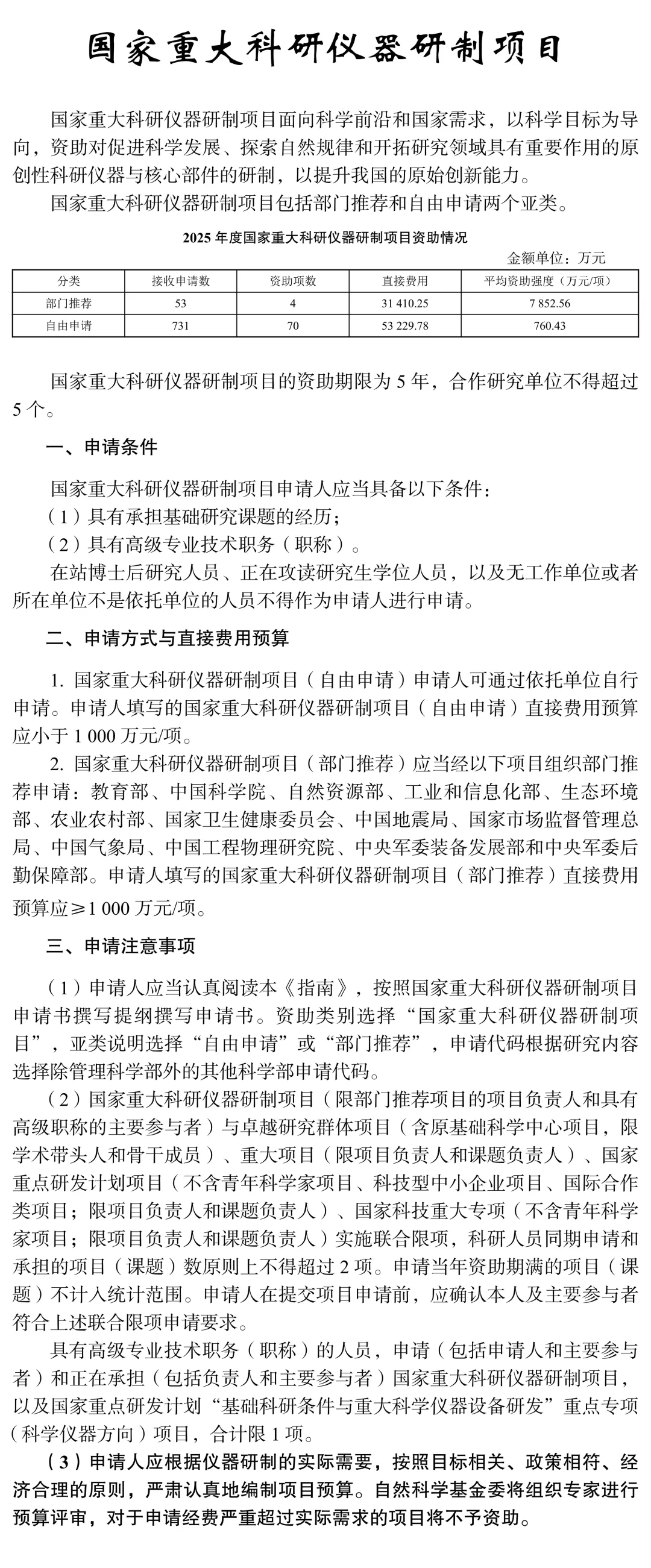
2026年1月19日,国家自然科学基金委员会正式发布《2026年度国家自然科学基金项目指南 》。

改革举措如下:

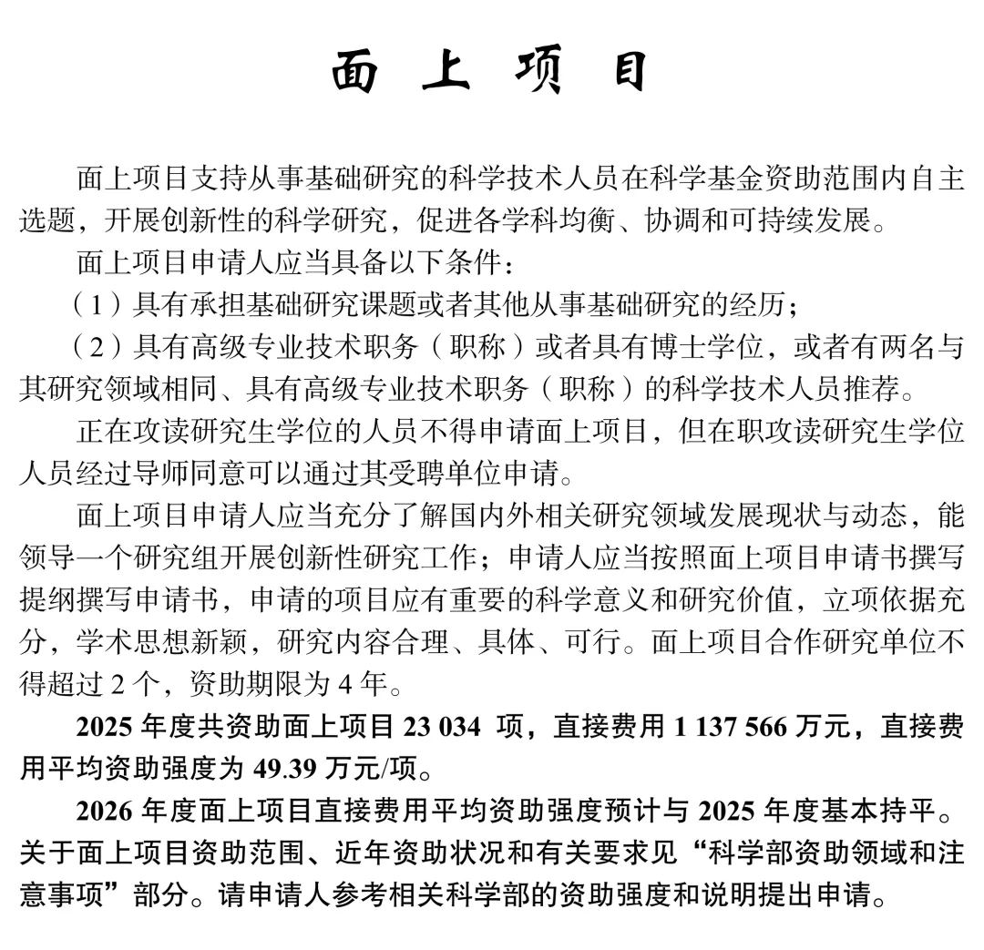
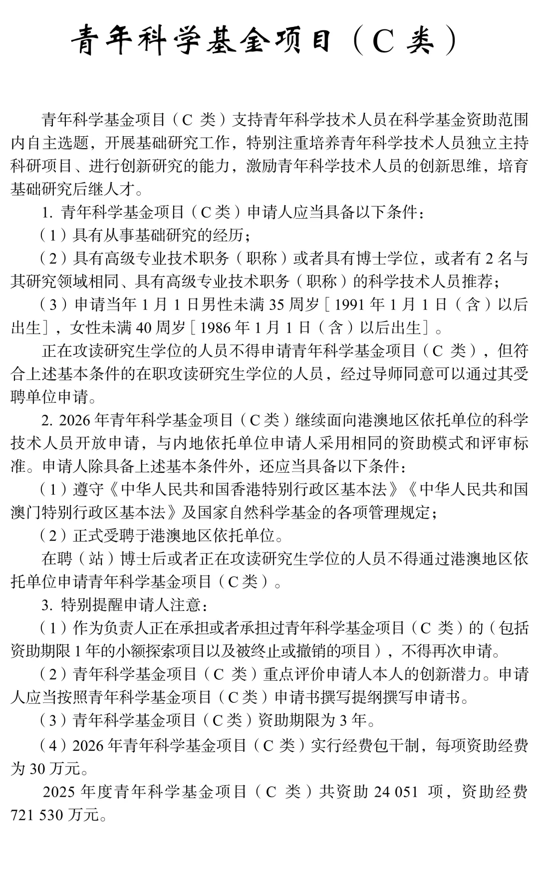
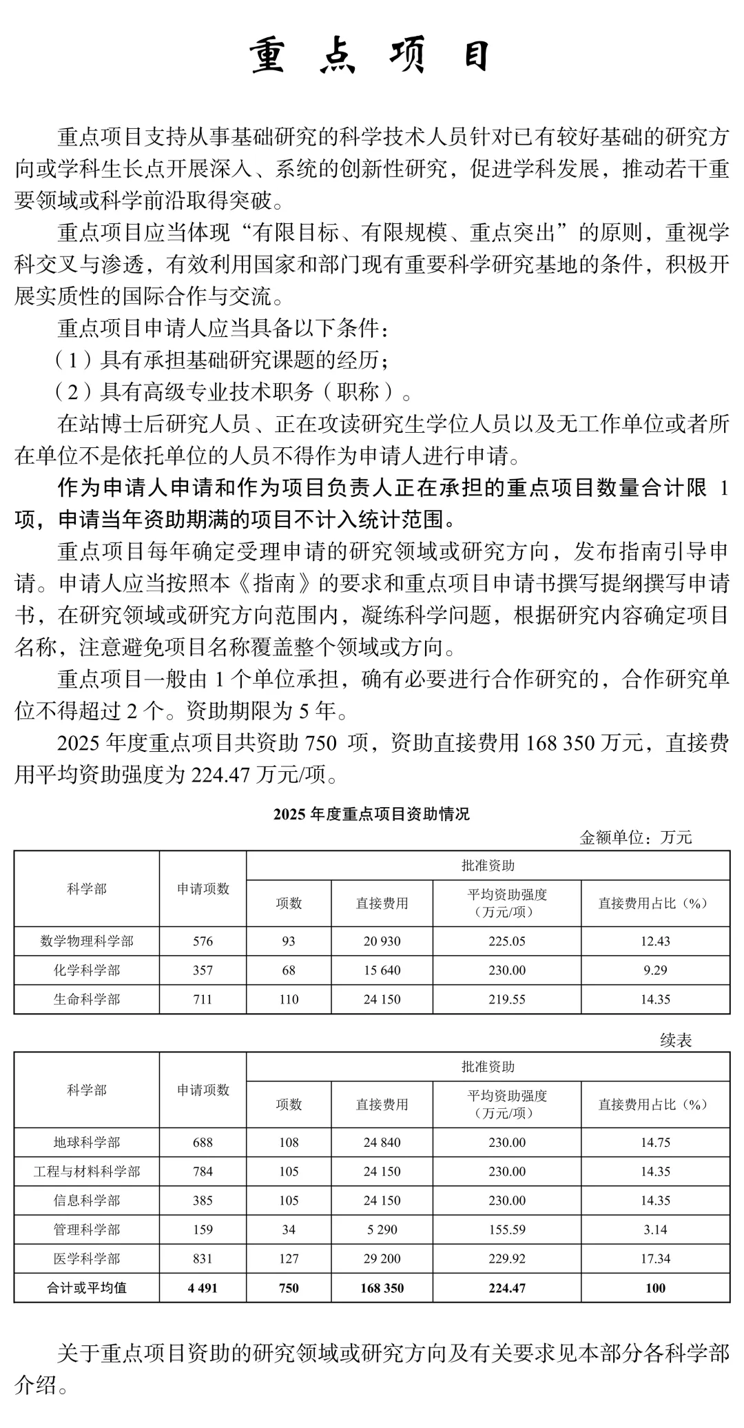
部分项目申请规定如下:












来源:国自然基金委
指南链接:https://www.nsfc.gov.cn/p1/2931/3971/3973/2026ndgjzrkxjjggjc.html
昇亿科技(Scieast Tech)是一家以人工智能重构医疗科研生产力的高科技企业,愿景是“让每一位医疗工作者都能轻松成为前沿探索者”。
昇亿科技自研的医学科研智能体【菁易科研】,以“AI模型+科研知识工程”为双引擎,依托多模态知识融合、认知增强工作流和全链路科研助手三大核心能力,为医生和研究人员提供覆盖课题构思、实验设计、数据分析和成果转化的全流程智能支持。