菁易科研
科研主页
科研头条
文献解读
文献转PPT
智能检索
智能选题
热点分析
申报书撰写
我的知识库
科研资讯
全部
文献解析
公司简介
重要通知
医疗科研新发现 | 菁易科研解读孤立性快动眼睡眠行为障碍脑网络变化
研究揭示孤立性快动眼睡眠行为障碍脑网络变化,为早期诊断提供新标志物。
医疗科研新发现 | 菁易科研解析早发性痴呆诊断的挑战与对策
研究探讨澳大利亚早发性痴呆诊断体验,揭示挑战并提改进建议。
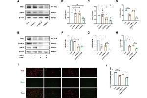
医疗科研新发现 | 菁易科研解读:天麻素如何激活信号通路减轻脑缺血再灌注损伤?
研究揭示天麻素激活AMPK - OPA1信号通路,减轻脑缺血再灌注损伤的机制。
医疗科研聚焦:美国药物短缺难题待解,菁易科研深度剖析应对之策
美国药物短缺问题严重,影响患者与医疗系统,需政策支持改善。
医疗科研洞察 | 菁易科研解析美国肿瘤专科医生利用差异问题
研究剖析美国2008 - 2020年肿瘤亚专科医生利用情况及资源分配差异。
医疗科研新探索 | 菁易科研解读:注射药物使用者三尖瓣感染性心内膜炎治疗方案
探讨注射药物使用者三尖瓣感染性心内膜炎治疗,含PMA及多学科护理等方案。
医疗科研新发现 | 菁易科研解读:肥胖女性IVF前减重对生殖结局的影响
研究评估肥胖女性IVF前减肥干预效果,发现对妊娠率等有不同影响。
科研文献检索必修课,如何用菁易科研实现“全而准”
搜索了一天科研关键词,翻了几十页的搜索结果,下载了几十篇科研文献PDF。最终在整理文件时发现,真正能用的科研文献寥寥无几...... 这不是您一个人的困境,在文献检索这条路上,大多数人都会面临着“查不全、筛不准和下不到”这三个问题。如何能快速定位目标文献,并且可以找到关键文献呢? 1、文献检索 查找文献是科研的第一步,也是很多人最头疼的环节。大家一般先用关键词检索,再通过文献标题、摘要和影响因子等条...
医疗科研新发现 | 菁易科研解读类风湿关节炎与退行性瓣膜性心脏病的关联
研究探讨类风湿关节炎与多种退行性VHD风险关联,发现性别、年龄影响差异。
医疗科研新发现 | 菁易科研解读SGLT2i对4期CKM综合征的保护作用
研究评估SGLT2i对4期CKM综合征患者的心血管和肾脏保护作用及代谢改善效果。
‹
1
2
3
4
5
›