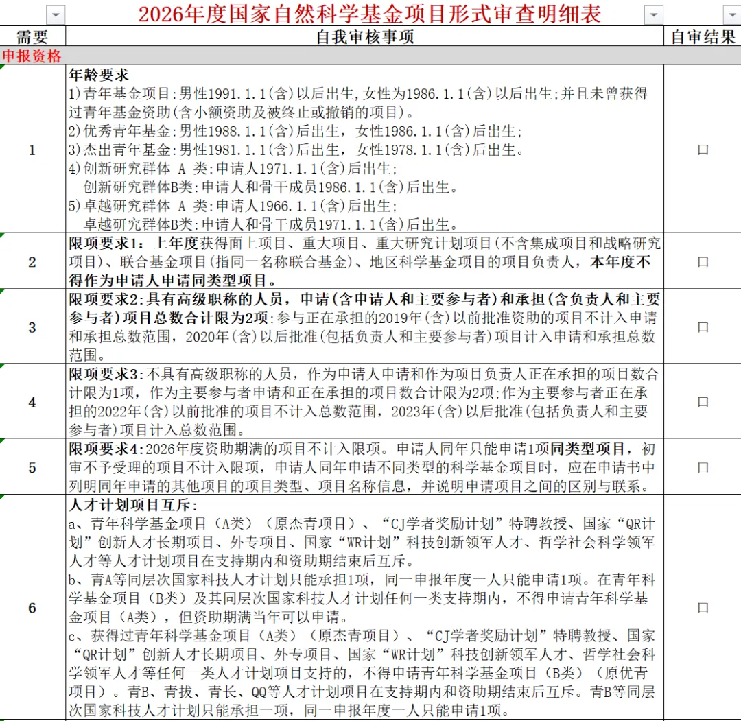
随着2026年度国家自然科学基金项目申请进入最后冲刺阶段,菁易科研参考多所高校要求,整理了《2026年度国家自然科学基金项目形式审查自查表》参考版,供您自查辅助。
自查表下载请在【菁易科研】公众号对话框输入:2026自查表

免责声明:本文来源网络整理,仅用于学术分享,转载请注明出处。若有侵权,请联系后台删除!
随着2026年度国家自然科学基金项目申请进入最后冲刺阶段,菁易科研参考多所高校要求,整理了《2026年度国家自然科学基金项目形式审查自查表》参考版,供您自查辅助。
自查表下载请在【菁易科研】公众号对话框输入:2026自查表

免责声明:本文来源网络整理,仅用于学术分享,转载请注明出处。若有侵权,请联系后台删除!