Fingolimod Exerts Therapeutic Effects on Autistic Mice via Improving the Structure and Function of Meningeal Lymphatics.
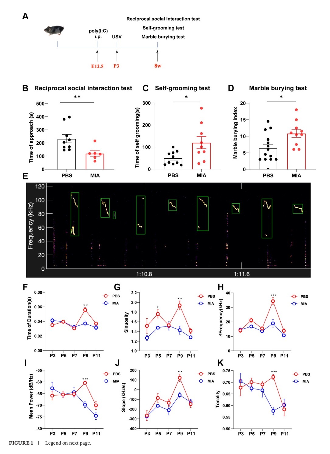
- 研究背景:自闭症谱系障碍(ASD)特征为社交沟通障碍等。孕期母体感染会增加后代患ASD风险,母体免疫激活(MIA)可诱导小鼠出现自闭症样行为,伴随侧脑室扩大和脑脊液循环障碍。脑脊液引流依赖脑膜淋巴管,但其在ASD病理机制中作用不明。芬戈莫德(FTY720)能改善自闭症样行为,机制未知。本研究探讨FTY720能否改善MIA诱导的自闭症样小鼠模型中脑膜淋巴管结构与功能,缓解症状并揭示机制。
- 方法速览:对MIA诱导的自闭症小鼠模型进行三箱社交实验、自我梳理实验、埋珠实验等行为学测试,用7T小动物磁共振成像(MRI)和HE染色分析脑室情况,通过免疫荧光染色观察脑膜淋巴管标志物,注射脑脊液示踪剂OVA-647并体内成像检测淋巴引流功能,还进行体外细胞实验。
- 主要发现: 缓解自闭症样行为:MIA小鼠社交互动减少等行为缺陷,FTY720治疗后显著改善,还提高海马体突触蛋白PSD95表达水平。
- 改善脑室扩大:MIA小鼠侧脑室面积大,FTY720治疗可减小脑室面积。
- 改善脑膜淋巴管损伤:MIA小鼠脑膜淋巴管标志物LYVE1指标降低,淋巴引流功能减弱,FTY720治疗可恢复相关指标,增强引流功能。
- 促进淋巴管生成机制:体外实验中,FTY720可逆转IFN-γ对淋巴内皮细胞管状结构形成和出芽能力的抑制,下调淋巴管生成抑制因子TSP1的mRNA表达,通过S1PR3受体调控淋巴管生成。
- 总结展望:FTY720通过靶向S1PR3受体,抑制TSP1表达,促进淋巴管生成,改善脑膜淋巴管结构与功能,缓解MIA诱导的自闭症样小鼠症状。本研究首次揭示脑膜淋巴系统在MIA诱导的自闭症样病理中的功能障碍,为自闭症治疗提供新理论基础和潜在靶点。不过,FTY720作用机制可能涉及多受体亚型,需开发更具选择性的S1PR3激动剂,且研究基于小鼠模型,还需在其他模型或临床患者中验证。
