Integrating homologous recombination deficiency subtyping with TCGA molecular classification for enhanced prognostic stratification and personalised therapy in endometrial cancer.

研究背景
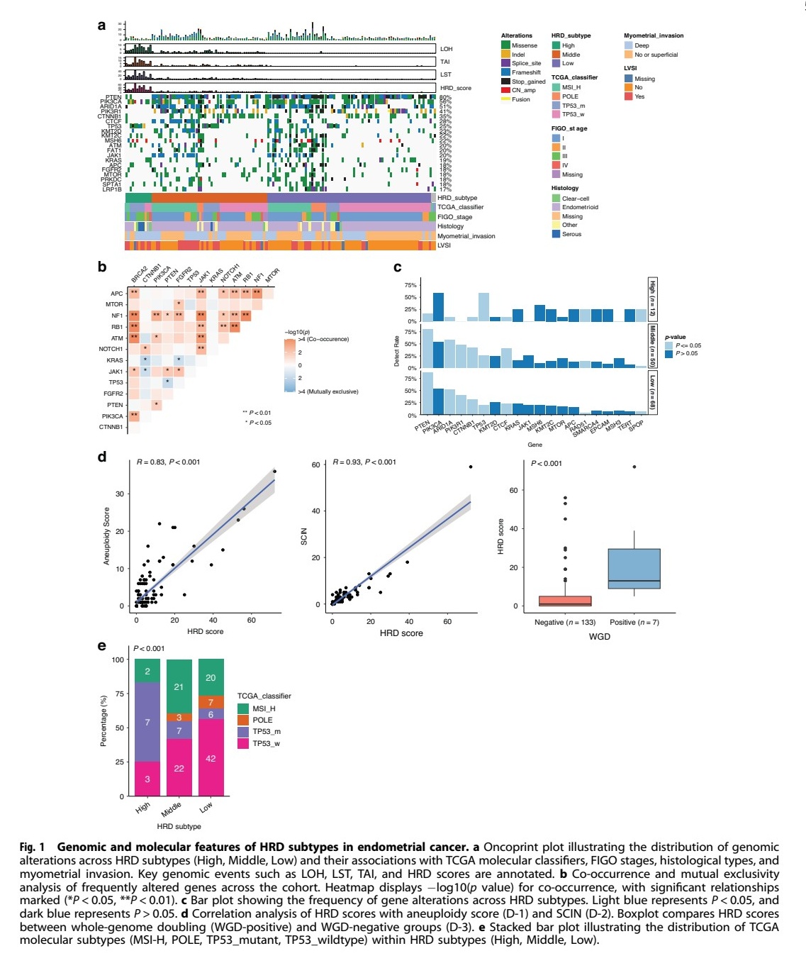
同源重组缺陷(HRD)作为反映基因组DNA修复缺陷和不稳定性的生物标志物备受关注。癌症基因组图谱(TCGA)分子分类虽为子宫内膜癌(EC)提供预后指导,但缺乏对DNA修复和治疗响应的分辨率。本研究旨在探讨HRD亚型能否补充TCGA分类,改善预后分层和治疗决策。
方法速览
- 选取2011年6月 - 2020年7月在北京大学肿瘤医院手术的142名EC患者。
- 用520基因面板靶向测序,评估基因突变、拷贝数变异和基因组不稳定性。
- 基于LOH、TAI和LST三个指标总和计算HRD评分。
- 用无监督层次聚类和最大选择秩统计确定HRD亚型和最优阈值。
- 通过多重免疫组化和RNA测序分析肿瘤免疫微环境。
- 用R软件进行生存分析、Cox比例风险回归和SVM模型建立。
主要发现
- HRD亚型特征:HRD - High肿瘤与晚期分期、TP53突变、高染色体不稳定性及CD8⁺PD - 1⁺ T细胞浸润相关,有高基因组不稳定性和免疫活性,但可能存在免疫耗竭。
- 预后预测:HRD亚型独立预测无病生存期,准确性高于TCGA亚型(C - index = 0.857 vs. 0.751);整合HRD和TCGA分类器,预测性能进一步提高(C - index = 0.903)。
- 相关性分析:HRD评分与基因组不稳定性指标强相关,在WGD阳性样本中更高。
- 免疫微环境:HRD - High患者肿瘤免疫微环境中CD3⁺PD - 1⁺和CD8⁺PD - 1⁺ T细胞水平显著升高,可能通过PD - 1途径免疫逃逸。
- 治疗反应预测:HRD亚型预测无病生存期更优,多变量分析显示HRD亚型是独立预后因素,结合免疫细胞阳性率和HRD评分的SVM模型预测复发风险性能最佳(AUC = 0.733)。HRD - High肿瘤患者复发率高,与其基因组特征有关。
总结展望
本研究首次在EC中系统识别HRD亚型,整合HRD和TCGA分类提高了预后分层准确性,揭示了HRD亚型与免疫微环境关系。但研究样本量小,缺乏免疫治疗数据,需大规模前瞻性研究和治疗干预试验验证。