Dysfunctional Alternative Polyadenylation Modifies the Penetrance of LRRK2 Variants in Parkinson’s Disease.
- 研究背景:帕金森病(PD)是复杂神经退行性疾病,LRRK2基因致病性变异是常见遗传病因,但携带该变异个体发病表现差异大,“不完全外显”机制不明。本研究聚焦异常选择性多聚腺苷酸化(APA),探讨其对LRRK2变异外显的调节作用。
- 方法速览:基于PPMI数据库905名参与者RNA-seq数据,用DaPars2工具识别APA事件,算PDUI指数评估3’UTR长度变化。用Wilcoxon秩和检验和FDR校正识别差异APA事件,结合免疫细胞比例和PPI网络分析其与PD病理机制关系。构建LASSO回归模型评估APA事件对PD/LRRK2+状态的预测能力并验证。
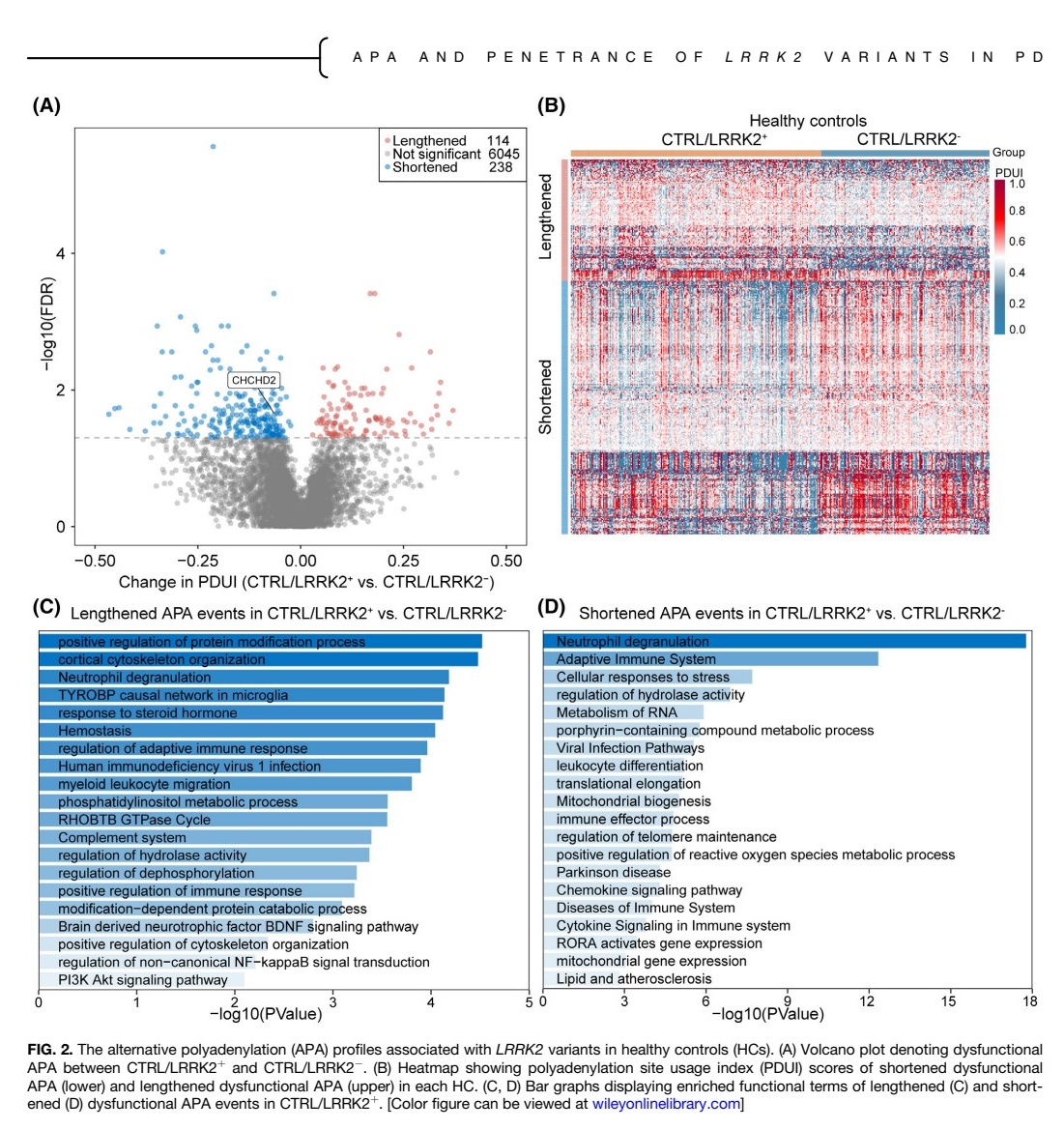
- 主要发现: LRRK2变异相关异常APA事件增加:PD患者LRRK2变异相关异常APA事件超健康对照两倍,涉及免疫紊乱等与PD发病机制相关通路,表明该变异可能通过异常APA加剧PD分子脆弱性。
- PD特异性APA事件揭示疾病通路:PD特异性APA事件富集于免疫调节等通路,474个事件中395个3’UTR延长,79个缩短。99个长3’UTR的APA事件在PD中表达下调,或影响基因表达促PD进展。
- 14个APA事件区分携带者症状情况:14个APA事件可区分有症状与无症状LRRK2变异携带者,12个3’UTR延长,2个缩短,与免疫细胞比例和PD症状严重程度相关。
- G2019S变异主导APA模式:G2019S携带者APA模式与整体LRRK2变异携带者一致,构建的LASSO回归模型识别9个APA事件作预测因子,在区分有症状与无症状携带者时表现良好,具LRRK2-PD特异性。
- 异常APA与PD症状严重程度相关:3’UTR延长的APA事件与症状严重程度正相关,缩短的呈负相关,部分APA事件虽表达水平无变化,但仍与PD严重程度高度相关。
- 总结展望:本研究首次系统揭示异常APA在LRRK2变异外显中的作用,识别多个与PD发病机制相关的APA事件,提出APA可作PD诊断和预后潜在生物标志物。不过研究有局限,基于血液转录组数据,缺乏脑组织样本,队列人群单一。后续需在更大人群和动物模型中验证APA事件生物学功能。
