菁易科研
科研主页
科研头条
文献解读
文献转PPT
智能检索
智能选题
热点分析
申报书撰写
我的知识库
科研资讯
全部
文献解析
公司简介
重要通知
医疗科研新突破 | 菁易科研解读多模态成像与机器学习识别乳腺癌切缘标志物
结合多模态成像、质谱与机器学习,发现牛磺酸可评估乳腺癌切缘。
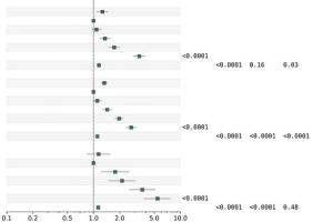
医疗科研新高度 | 定量冠状动脉斑块分析解读,菁易科研深度剖析ACC声明
ACC专家研讨制定QCPA临床应用建议,评估其风险分层与斑块识别价值。
医疗科研新突破 | 菁易科研解读多模态成像与机器学习识别乳腺癌切缘标志物
结合多模态成像、质谱与机器学习,发现牛磺酸可评估乳腺癌切缘。
医疗科研新热点 | 菁易科研解读:心电图声音化技术助力临床决策支持
系统综述心电图声音化研究,提标准化框架促临床转化。
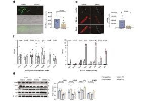
医疗科研新发现 | 菁易科研解读Wnt2抵御心肌缺血再灌注损伤机制
研究揭示Wnt2通过Lrp6/Trim11/Nap1L1轴调控氧化应激和心肌细胞死亡机制。
医疗科研新突破 | 菁易科研解读:杂合细胞外囊泡助力mRNA高效递送
研究用低pH诱导法制备杂合细胞外囊泡,实现mRNA高效装载与功能递送。
医疗科研新发现 | 菁易科研解读血脑屏障在阿尔茨海默病中的关键作用
研究提出血脑屏障在AD中处理微生物信号的核心作用及相关机制和治疗方向。
医疗科研新突破 | 菁易科研解读:负载维替泊芬外泌体如何缓解牙龈纤维增生症?
研究揭示CHYMASE突变致牙龈纤维增生机制,负载维替泊芬外泌体或可缓解。
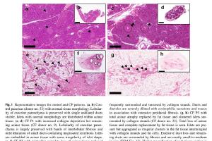
医疗科研新进展 | 菁易科研解析:乳腺癌肿瘤浸润淋巴细胞评估模型的突破
研究提出ECTIL模型评估乳腺癌TIL,减少训练时间和注释量,有效果也有局限。
直播预告|12月25日王飞老师亲授「AI文献解读黑科技」
12月25日,菁易科研教研总监王飞老师带来专为临床医生打造的直播——「AI提炼文献,核心精准直达」。本次直播将为你系统解密如何运用前沿AI工具,将文献阅读效率提升数倍,让科研工作事半功倍!
‹
1
2
3
4
5
›