菁易科研
科研主页
科研头条
文献解读
文献转PPT
智能检索
智能选题
热点分析
申报书撰写
我的知识库
科研资讯
全部
文献解析
公司简介
重要通知
医疗科研新发现!菁易科研解读C9orf72基因突变携带者脑部变化量化研究
研究量化无症状C9orf72携带者脑结构变化,提出定量生物标志物概念。
医疗科研新洞察 | 菁易科研解读:主观认知下降助力阿尔茨海默病早期识别
解析主观认知下降,为阿尔茨海默病早期识别和干预提供策略。
医疗科研新发现 | 菁易科研解读:巨噬细胞-成纤维细胞-肿瘤共浸润模式预测胃癌预后
研究揭示胃癌MFM共浸润模式,开发模型预测预后,具临床应用潜力。
医疗科研新突破 | 菁易科研解读:单细胞层面解析ecDNA在胶质母细胞瘤中的奥秘
研究开发scCirclehunter框架,解析ecDNA在胶质母细胞瘤中的异质性及作用机制。
医疗科研新突破 | 菁易科研深度解析:工程化益生菌如何革新癌症免疫治疗?
工程化益生菌为癌症免疫治疗带来新思路,联合治疗等策略增强疗效。
医疗科研新发现 | 菁易科研解读:表达MIF肿瘤细胞如何致食管癌免疫治疗耐药?
研究揭示表达MIF肿瘤细胞致食管癌免疫治疗耐药机制及潜在标志物。
医疗科研新发现!菁易科研解读体重不足对2型糖尿病患者死亡风险的影响
肥胖与2型糖尿病(T2D)代谢并发症密切相关,但体重不足对T2D患者的死亡风险尚未被充分量化。
医疗科研新进展 | 菁易科研解析多模态技术对意识障碍患者的诊断价值
意识障碍(DoC)临床诊断依赖行为评估工具,误诊率高达40%,单模态脑电图(EEG)或功能性近红外光谱(fNIRS)诊断准确性有限。
医疗科研新洞察 | 菁易科研剖析寡核苷酸基因治疗临床转化挑战
寡核苷酸基因治疗(OGTs)作为基因沉默策略,在多种疾病治疗中具有潜在价值,但实际临床疗效远未达理论预期,例如仅不到1%的OGTs可成功转染进入细胞质,siRNA商业化进程缓慢。
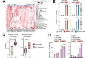
医疗科研新进展 | 菁易科研解析:如何增强癌症对二硫键应激的易感性?
本研究围绕二硫键应激引发的程序性细胞死亡(Disulfidptosis)展开,旨在绘制癌症易感性图谱、解析调控通路并探索联合治疗策略。
‹
1
2
3
4
5
›