菁易科研
科研主页
科研头条
文献解读
文献转PPT
智能检索
智能选题
热点分析
申报书撰写
我的知识库
科研资讯
全部
文献解析
公司简介
重要通知
医疗科研新突破 | 菁易科研解读单细胞测序助力免疫检查点抑制剂相关心肌炎研究
单细胞测序揭示ICI - M免疫微环境及机制,为精准治疗提供靶点。
医疗科研新突破 | 菁易科研解读:Piezo1通道激活助力造血干细胞体外扩增
研究揭示Piezo1在造血干细胞体外扩增的作用,PS500微球可高效扩增干细胞。
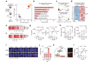
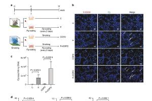
医疗科研新发现 | 菁易科研解读:牙周病原体如何助推慢性阻塞性肺疾病?
研究揭示牙龈卟啉单胞菌促慢性阻塞性肺疾病发展机制及抑制策略。
通知 | 关于2026年度国家自然科学基金项目申请与结题等有关事项的通告
2026 年度国家自然科学基金 3 月 1 日 - 20 日集中接收申请,青年科学基金部分类别实行经费包干制;需规范填报材料,明确研究属性,依托单位履行审核责任;同时明确项目结题、进展报告提交等要求。
2026国自然申报季启动,菁易科研助您高效启航!
2026年国家自然科学基金申报工作的已经临近,您是否已感受到申请书撰写的压力?面对新规“瘦身提质”的要求与临床工作的双重负担,如何在短时间内撰写一份高质量申请书?
医疗科研新发现 | 菁易科研解读:METTL3如何影响肝癌细胞铜死亡抵抗性?
研究揭示METTL3介导的m6A修饰影响肝癌铜死亡敏感性,为治疗提供新靶点。
医疗科研新发现 | 菁易科研解读:成纤维细胞生长因子10如何缓解肺泡上皮细胞焦亡?
研究揭示FGF10与ARDS关系及抑制肺泡上皮细胞焦亡机制,为治疗提供新思路。
医疗科研新进展 | 菁易科研揭秘:褪黑素工程外泌体改善皮瓣存活的奥秘
研究揭示睡眠限制致皮瓣坏死机制,MEXOs可抑制铁死亡提高皮瓣存活率。
医疗科研新发现 | 菁易科研解读:循环炎症蛋白与精神疾病风险的因果关联
孟德尔随机化研究揭示循环炎症蛋白与精神分裂症等三种疾病的因果关系。
国自然改革官宣!2026年新申请书如何应对?临床医生必读指南
国家自然科学基金委此次对面上项目和青年科学基金项目(C类)的2026年申请书的改版,是积极响应学术界的关切和诉求。
‹
13
14
15
16
17
›