菁易科研
科研主页
科研头条
文献解读
文献转PPT
智能检索
智能选题
热点分析
申报书撰写
我的知识库
科研资讯
全部
文献解析
公司简介
重要通知
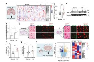
医疗科研新发现 | 菁易科研解读星形胶质细胞信号轴对亨廷顿病的影响
研究揭示星形胶质细胞WNT5B-NFATc2-MMP14信号轴在HD作用,染料木黄酮或可治疗。
医疗科研新突破 | 菁易科研解读:列线图模型如何提升皮质下梗死病因分类准确性?
结合OCTA指标与梗死拓扑特征的列线图模型,提升单发性皮质下梗死病因分类准确性。
医疗科研新发现 | 菁易科研解析透析前后终末期肾病患者工作记忆网络变化
研究透析前后终末期肾病患者工作记忆网络变化,揭示血清指标与认知关联。
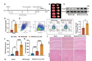
医疗科研新发现!菁易科研解读Tregs改善缺血性脑卒中神经功能的机制
研究揭示Treg通过抑制STING通路增强ANLS促进缺血性卒中神经修复。
医疗科研进展 | 菁易科研解析:长效注射药扩HIV预防覆盖成本效益几何?
研究评估长效注射型卡博特韦在两城市扩展HIV暴露前预防的成本效益。
医疗科研新发现 | 菁易科研解读肢端肥大症患者大脑功能与网络拓扑结构
研究揭示肢端肥大症患者静息脑功能及网络拓扑变化与认知功能关系。
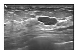
医疗科研新动态 | 菁易科研解析乳腺超声在乳腺疾病诊疗中的前沿进展
综述乳腺超声技术现状及临床应用,探讨新兴技术潜力,提升诊疗水平。
医疗科研新突破 | 菁易科研聚焦:深度学习助力喉癌和下咽癌ENE精准识别
DeepENE模型基于深度学习精准识别喉癌和下咽癌ENE,性能优于专家。
医疗科研新突破 | 菁易科研深度解析:微波消融与重复肝切除治疗复发性胆管癌对比
研究对比微波消融与重复肝切除治疗复发性iCCA疗效,为个体化治疗提供参考。
通知 | 2026年度国家自然科学基金外国学者研究基金项目指南
国家自然科学基金外国学者研究基金项目旨在支持自愿来华开展研究工作的外籍优秀科研人员,在国家自然科学基金资助范围内自主选题,在中国境内开展基础研究和应用基础研究工作,促进外国学者与中国学者之间开展长期、稳定的学术合作与交流。
‹
11
12
13
14
15
›