菁易科研
科研主页
科研头条
文献解读
文献转PPT
智能检索
智能选题
热点分析
申报书撰写
我的知识库
科研资讯
全部
文献解析
公司简介
重要通知
通知 | 2026年度国家自然科学基金合作创新研究团队项目指南
国家自然科学基金委员会合作创新研究团队项目旨在吸引和支持外籍优秀学术带头人在中国境内组建和带领研究团队,自主选择研究方向,开展创新性基础研究和应用基础研究,促进国际科研合作,培养和造就在世界科学前沿占有一席之地的研究团队。
直播预告|昇亿科技李玉斌老师开讲:临床工作忙,如何快速确定科研选题?
1月22日(今天)下午5点,昇亿科技金牌讲师——李玉斌老师,在直播间手把手带您,运用科研思维与AI工具,一起攻克选题难关,为你的2026年科研申报,稳稳拿下“先手棋”。
医疗科研新成果 | 菁易科研解读:前列腺癌死亡长期风险预测模型的构建与验证
开发新预后模型预测PSA筛查后前列腺癌死亡风险,经验证性能良好。
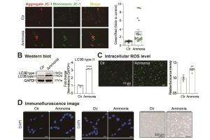
医疗科研新发现 | 菁易科研解读PD-1阻断治疗对血脑屏障及脑转移的影响
研究揭示PD1阻断治疗破坏血脑屏障机制及相关联合治疗策略。
医疗科研新突破 | 菁易科研深度剖析:基因组项目如何提升医院感染控制成效?
RR项目整合技术提升医院感染控制水平,降低感染发生率。
医学文献转PPT,通用大模型 vs 医学垂直模型,该选谁?
如果将前沿医学文献转化为学术PPT时,究竟该如何选择AI工具?为解答这一问题,我们进行了一次实测对比,深入分析了通用大模型与专业医学模型在文献处理上的核心差异。
医疗科研新发现 | 菁易科研解读:PD-1阻断如何影响血脑屏障与脑转移?
研究揭示PD-1阻断经CD8⁺ T细胞诱导DKK1破坏血脑屏障促脑转移及联合治疗策略。
医疗科研新突破 | 菁易科研解读:基因组项目如何助力医院感染控制?
RR基因组项目整合技术助力医院感染控制,提高暴发识别准确性,降低感染率。
通知 | 2026年国自然基金指南正式发布
2026年1月19日,国家自然科学基金委员会正式发布《2026年度国家自然科学基金项目指南 》。
医疗科研新突破 | 菁易科研解读:非典型供体菌群如何提升粪菌移植治疗溃疡性结肠炎成功率?
研究验证非典型供体菌群可提升粪菌移植治疗溃疡性结肠炎成功率及相关机制。
‹
12
13
14
15
16
›